Job Statuses¶
The following table and graphic show the statuses available for the jobs in PLOSSYS Output Engine.
Job Status to Service Mapping¶
The following table shows which service will do something with the job when the job is in the listed status.
| Job Status | View in PLOSSYS Administrator | Service |
|---|---|---|
Added |
![]() |
seal-convert-dispatcher |
WaitPreProcessing |
![]() |
seal-convert-dispatcher |
PreProcessing |
![]() |
seal-convert-dispatcher |
PostponedPreProcessing |
![]() |
seal-convert-dispatcher |
ProcessingRemote |
![]() |
external system |
WaitProcessing |
![]() |
seal-controller |
Processing |
![]() |
seal-controller |
Postponed |
![]() |
seal-controller |
Accounting |
![]() |
seal-plossys-accounting |
Error |
![]() |
none |
Processed |
![]() |
none |
Canceled |
![]() |
none |
Paused |
![]() |
none |
If a B is depicted next to the job icon like
, the job is part of a document stream.
If a P is depicted next to the job icon like
, it is a pickup job.
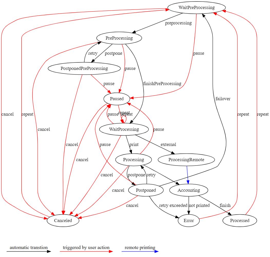
Status Transitions¶
The initial job status is WaitPreProcessing.
Processing Chain¶
This graphic illustrates the general way a job takes through the various Output Engine services.
Processing SAP Forms¶
This graphic illustrates how a SAP form will be processed. The job (marked with a dashed line) specifies an OTF file with one stamp and two copies.
Processing Simple PostScript¶
This graphic illustrates how a simple PostScript file will be processed. The job (marked with a dashed line) specifies no stamps and no copies.
Processing PCL With Copies¶
This graphic illustrates how a PCL file will be processed. The job (marked with a dashed line) specifies three copies.

















