Overview¶
Version¶
This documentation describes PLOSSYS 7.1.3.1935.
Printing from Windows Applications¶
The printer is configured via easyPRIMA or APW (SEAL Add Printer Wizard) and uses SEAL MasterDriver, which prints into the Output Engine system via the standard Windows LPR port monitor.
The user prints a document from a Windows application and receives the status messages for the job in the PLOSSYS Infoclient tray icon. The printer and the job can be managed in PLOSSYS Administrator.
Printing from SAP Spool¶
The printer is configured for BC-XOM in the SAP system. The BC-XOM interface from SEAL Systems accepts the job and transmits it via IPP or IPPS to the Output Engine server. PLOSSYS Output Engine processes the job and replies the job status to the SAP system via RFC callback.
Printing via SEAL Operator/SEAL Print Client¶
The user creates the output job in the Web user interface, SEAL Print Client, which is a client for SEAL Operator. From there, the output job is sent to PLOSSYS Output Engine via IPP/IPPS. The user receives the status messages for the job in the PLOSSYS Infoclient tray icon.
Printing with IPP¶
The IPP client passes the output request to PLOSSYS Output Engine via IPP/IPPS/HTTP/HTTPS and receives the status messages for the job via IPP.
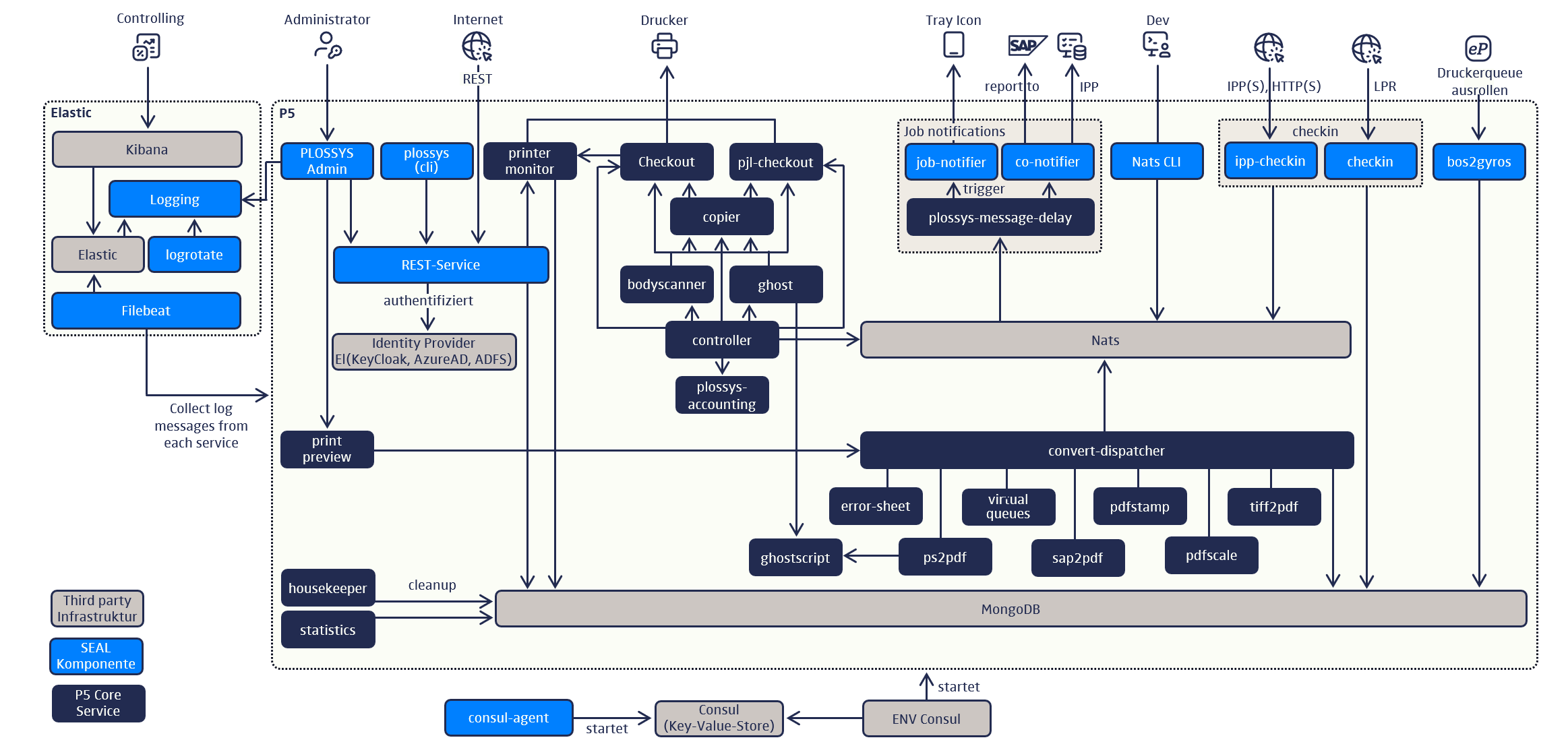
Components of PLOSSYS Output Engine¶
PLOSSYS Output Engine includes the following components:
-
PLOSSYS Output Engine Server
Main application of PLOSSYS Output Engine consisting of several microservices such as
seal-ippcheckin,seal-restorseal-housekeeper -
Consul
In on-premise installations, the Consul configuration service is used for discovering services via Domain Name System (DNS) and managing the distributed configuration in a cluster. In a cloud environment, the container-orchestration system is used for this.
-
MongoDB
The SEAL-specific MongoDB database contains the data about the printers and the jobs.
Hint - separate installation
As of PLOSSYS 5.3.2, MongoDB is no longer included in the installation of PLOSSYS Output Engine. For how to install and configure MongoDB, refer to the SEAL-specific MongoDB documentation.
-
PLOSSYS Administrator
As Web user interface for managing the jobs and printers, PLOSSYS Administrator, is provided.
-
PLOSSYS CLI
With the command line tool, PLOSSYS CLI, the services, jobs and printers can be managed and the configuration can be exported and imported.
-
Elastic Stack
The log, statistics, audit and accounting data of PLOSSYS Output Engine is administrated and visualized by means of Elastic Stack (Elasticsearch and Kibana). Elasticsearch is the database containing the data. Kibana is the user interface for visualizing the data. Additionally, the
seal-filebeatservice is used for reading the Output Engine log files and sending them to Kibana.Hint - separate installation
For how to install and configure SEAL Elastic Stack, refer to the SEAL Elastic Stack documentation.
-
SEAL NATS
For a better message handling, NATS has been introduced as message broker as of PLOSSYS 5.4.0. For this, a SEAL Systems-specific SEAL NATS package is available. For more information about SEAL NATS, refer to the SEAL NATS documentation.
-
SEAL Logrotate
Logrotate cleans up outdated log files. As of version 6.0.0, it is no longer included in the Output Engine bundle and has to be installed separately. For more information about SEAL NATS, refer to the SEAL Logrotate documentation.
-
Identity provider
The identity provider is a service connected with the OAuth 2.0/OpenID Connect (OIDC) protocol and is responsible for the user authentication and the mapping of rights and roles. A preconfigured Keycloak identity provider is provided by SEAL Systems for test purposes. In practice, another OIDC identity provider already installed at the customer's will be used for the user authentication and authorization. For more information about Keycloak and other OIDC identity provider used with SEAL Systems products, refer to the SEAL Interfaces for OIDC documentation.
-
bos2gyros
With the
bos2gyroscommand line tool, the printer configuration provided by the SEAL Systems Driver Database (DDB) is mapped to the configuration format known to PLOSSYS Output Engine.
Architecture Overview¶
Detailed Service Overview¶
Literature
For how jobs are processed by PLOSSYS Output Engine, refer to Job Statuses.
Other SEAL Systems Components Used with PLOSSYS Output Engine¶
-
BC-XOM interface
Certified interface for connecting PLOSSYS 4 and PLOSSYS Output Engine to SAP via the OMS interface; for more information about BC-XOM interface, refer to the OMS Interface for SAP (BC-XOM) documentation.
-
easyPRIMA
Central database for distributing printers into different systems, such as PLOSSYS 4, PLOSSYS Output Engine, SAP and Windows; for more information about easyPRIMA, refer to the easyPRIMA documentation.
-
PLOSSYS Infoclient
Displays the statuses of jobs printed by PLOSSYS 4 and PLOSSYS Output Engine
-
SEAL Operator/SEAL Print Client
As Web user interface for creating output jobs, SEAL Print Client is provided as client for SEAL Operator. SEAL Operator sends the output jobs to PLOSSYS Output Engine or other systems. For more information about SEAL Operator/SEAL Print Client refer to the SEAL Operator/SEAL Print Client documentation.
-
SEAL Add Printer Wizard (APW)
User interface for searching and installing Windows printers. For more information about SEAL APW refer to the SEAL APW Service documentation.
-
SEAL MasterDriver
Universal Windows printer driver
Used Software and Versions¶
PLOSSYS Output Engine uses the following software:
- Node.js 22.16.0
Hint - PLOSSYS netdome/PLOSSYS 4
"PLOSSYS 4" and "PLOSSYS netdome" are used synonymously in the context of PLOSSYS Output Engine.
Further Documentation¶
For a detailed description of all available job parameters, refer to the PLOSSYS Job Parameter documentation.





